bnRep

CRAN status Last-commit Lifecycle: stable

The R package bnRep includes the largest repository of Bayesian networks, which were all collected from recent academic literature in a variety of fields! If you are using any Bayesian network from bnRep you should cite:

Leonelli, M. (2025). bnRep: A repository of Bayesian networks from the academic literature. Neurocomputing, 624, 129502.

@Article{,
    title = {bn{R}ep: A repository of {B}ayesian networks from the academic literature},
    author = {Manuele Leonelli},
    journal = {Neurocomputing},
    volume = {624},
    year = {2025},
    pages = {129502}
  }

Go to https://manueleleonelli.shinyapps.io/bnRep/ to explore the repository online!

Contribution

If you are interested in having your Bayesian network included in bnRep you must prepare three objects:

You can submit the required objects directly via github (e.g fork/pull), or via email.

If you struggle with any of these steps, please get in touch and I will try to help!

Overview

bnRep includes over 200 Bayesian networks from more than 150 academic publications. It includes discrete, Gaussian and conditional linear Gaussian Bayesian networks, all stored as appropriate bn.fit objects from bnlearn. They can be exported for use to other software (e.g. Phython libraries) using functions from bnlearn such as write.bif(). Recall that in order to plot the associated DAG, one must first convert it to a graph object with bn.net() from the bnlearn package.

Installation

# Install stable version from CRAN:
install.packages("bnRep")

# Or the development version from GitHub:
remotes::install_github("manueleleonelli/bnRep")

Usage

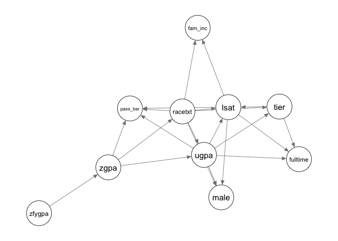
We will use the lawschool Bayesian network as an example. To load it in the environment simply call data(lawschool) and to then plot it (for instance using graphviz.plot from the bnlearn package)

library(bnRep)
library(bnlearn)
library(qgraph)
data("lawschool")
qgraph::qgraph(bn.net(lawschool))

Notice that the function bn.net function must be used in order to plot the network.

Exploring bnRep

bnRep includes two features to explore the Bayesian networks in the repository:

Here’s the columns of bnRep_summary:

#>  [1] "Name"                   "Type"                   "Structure"             
#>  [4] "Probabilities"          "Graph"                  "Area"                  
#>  [7] "Nodes"                  "Arcs"                   "Parameters"            
#> [10] "Avg. Parents"           "Max Parents"            "Avg. Levels"           
#> [13] "Max Levels"             "Average Markov Blanket" "Year"                  
#> [16] "Journal"                "Reference"

An overview of the Bayesian networks in bnRep

The following plots show some summary statistics of the repository.

#> Warning: package 'ggplot2' was built under R version 4.3.3